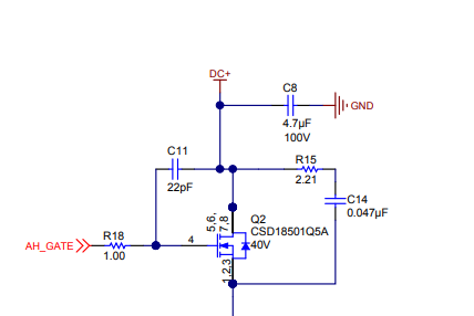
C11 放在MOSFET的gd之间作用是什么
This thread has been locked.
If you have a related question, please click the "Ask a related question" button in the top right corner. The newly created question will be automatically linked to this question.
谢谢 Johnsin Tao,Cgd的增大岂不是相当于导致了米勒电容的增大,开关速度变慢了啊,为什么是加快了?