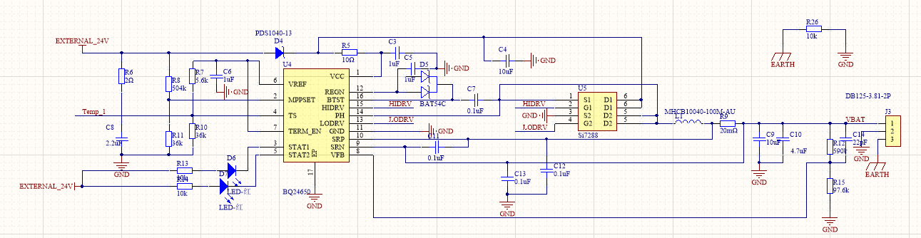
我的原理图见附件,测量的各个参数值为Vmppset=1.76V,Vts=2.9V,Vref=3.3V,VCC=23.52V,Vregn=6.25V,BTST处的波形如图所示,Vsrn=Vsrp=4.2V

This thread has been locked.
If you have a related question, please click the "Ask a related question" button in the top right corner. The newly created question will be automatically linked to this question.