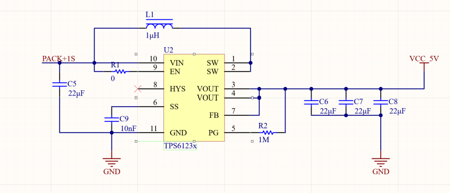
我根据TPS6123x的数据手册设计了TPS61232的电路,电路图如下:
PACK+1S是单节锂电池(满电4.2V左右)的正极,PACK+1S除此之外还接了美信的一款电量计,电量计的相关电路单独测试是没有问题的。
L1电感用的是datasheet中推荐的XFL-4020-102M,22uf的电容式0805封装,除此之外的电容电阻均为0603。
焊接了3块PCB,第一块用到现在(5天)(有负载,电流大约400ma)没有出现问题;第二块用了一个晚上(有负载,电流大约400ma),然后不知什么时候不工作了,经测量该芯片的SW引脚对地短路(掉电时);第三块上电时可以工作(电源灯亮起)(无负载),过了不到一秒钟,电源灯灭了,然后掉电检测依旧是SW引脚对地短路。
请问可能是什么原因造成这种问题?
