This thread has been locked.

If you have a related question, please click the "Ask a related question" button in the top right corner. The newly created question will be automatically linked to this question.

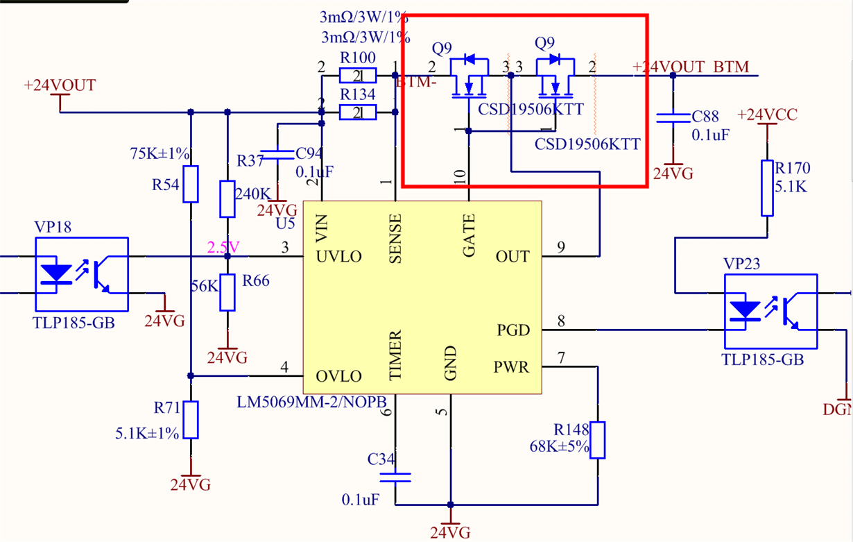
LM5069用于系统总开关的疑问

Other Parts Discussed in Thread: LM5069

电路基本同论坛另一个提问,e2echina.ti.com/.../595186

不同的是,我将UVLO接到按钮开关上,以实现电路总开关的目的,

电路正常工作的情况下没有问题,但是在实验中发现,负载短路时,导致NMOS烧毁后短路,然后开关就不起作用了,

LM5069的作用不应该是在负载出现短路等过大电流的异常情况下,切断输入电压进入负载的路径以达到保护的目的,否则负载端异常状态如何保护?

或者我选择的LM5069的方案无法实现系统总开关的目的?实现输入过压保护、欠压保护、浪涌电流保护、负载过流保护有别的方案可推荐嘛?

  • HI
    可能是MOS电流规格用小了,换大一点看看。
    这个主要是针对输入,热插拔。以及防止反向。

  • HI
    可能是MOS电流规格用小了,换大一点看看。
    这个主要是针对输入,热插拔。以及防止反向。

  • 我用于48V、12A输入电源保护,电路正常工作时,带12A负载时没有问题,
    但如果负载出现异常状态,例如短路,这时电流过大会烧毁NMOS,NMOS击穿短路,此时负载短路状态仍然存在,而该电路方案的SYS_VIN----Rsense----NMOS----SYS_VOUT将成为直通(实际有一个小压降)状态,负载的短路不解除,输入电流短时间内变大也没有输入电流限制保护了
  • Hi
    以下是datasheet关于输出短路时的描述:
    If the load current increases rapidly (for example, the load is short-circuited) the current in the sense resistor (RS)
    may exceed the current limit threshold before the current limit control loop is able to respond. If the current
    exceeds twice the current limit threshold (105 mV/RS), Q1 is quickly switched off by the 230-mA pulldown current
    at the GATE pin, and a fault timeout period begins. When the voltage across RS falls below 105 mV the 230-mA
    pulldown current at the GATE pin is switched off, and the gate voltage of Q1 is then determined by the current
    limit or the power limit functions. If the TIMER pin reaches 4 V before the current limiting or power limiting
    condition ceases, Q1 is switched off by the 2-mA pulldown current at the GATE pin as described in Fault Timer
    and Restart
    如果烧MOS,不是因为输入过压(没有额外增加大功率TVS管), 能够改善的也只有将MOS电流选大一点,因为你这个已经超出正常使用,是在不正常的短路条件下。 而输入过载,可调的空间应该不大(如果12A下正常,过载点你可以确认一下,看能否再缩小点)。