你好,
我在TI網站上購買了一套LP8557IEVN,
測試是使用套件內附的UAB2ANY連接LP8557IEVN(J6)I2C,但是一直無法通訊,
接著我檢查了LP8557IEVM上的I2C訊號,發現I2C是接地的,無法通訊,
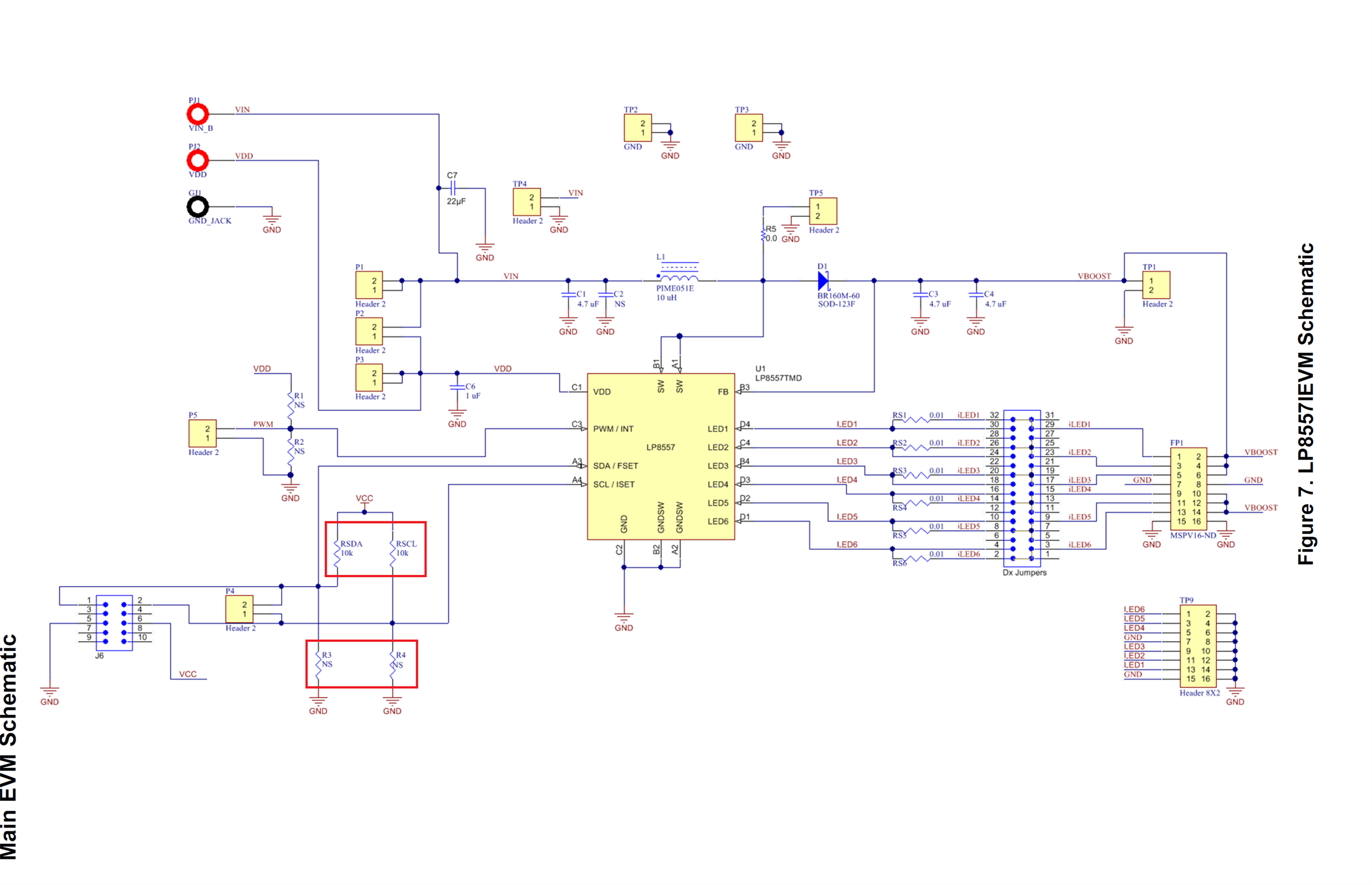
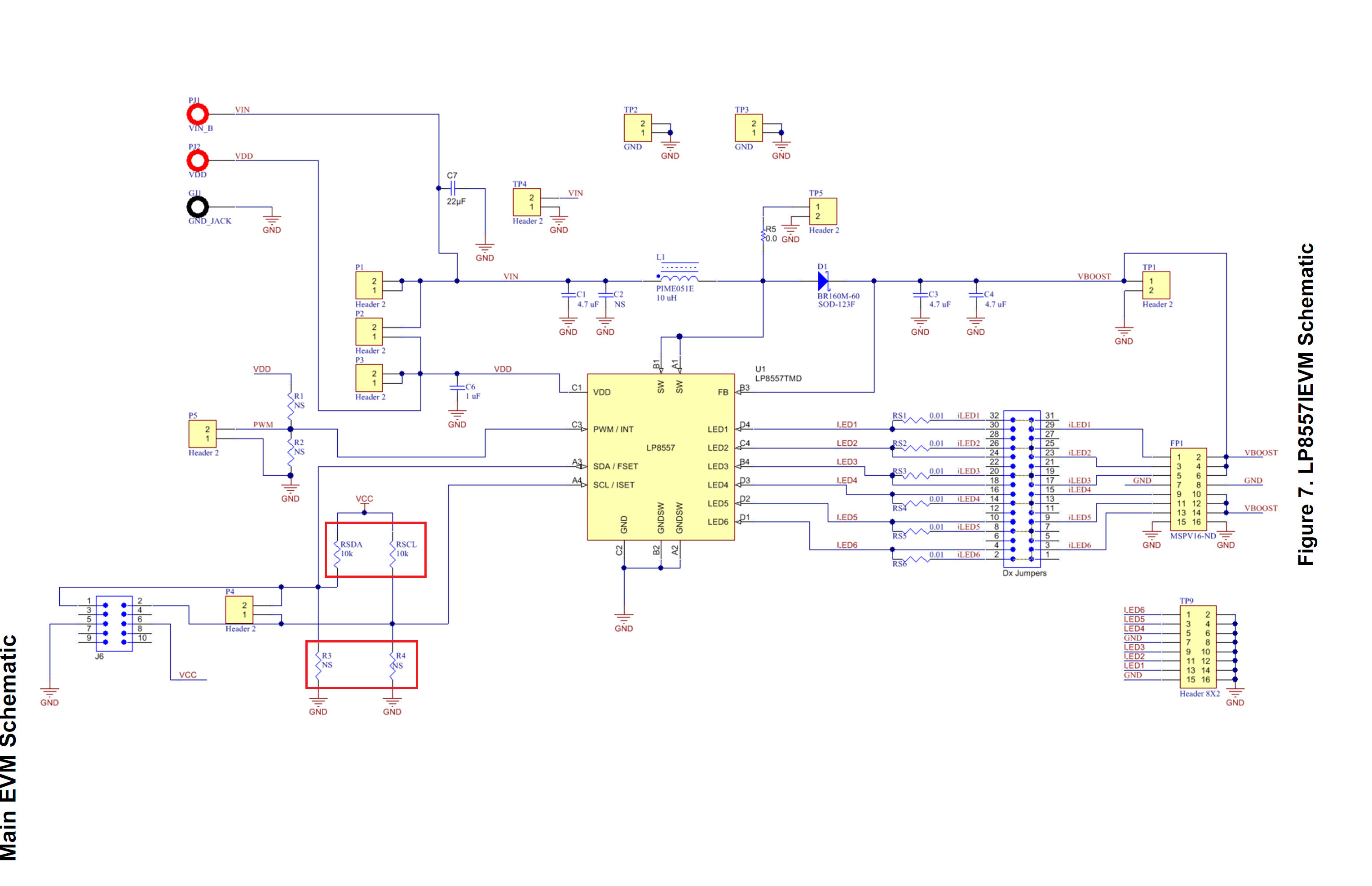
再來,我比較了LP8557IEVM規格書上的電路圖(附件圖片),電路上的I2C應該要是接10K電阻接VCC,Pull High,這樣I2C才能通訊,發現我的板子是錯誤的,
我也確認了我的出貨單(附件圖片),我購買的的確是LP8557IEVM,
客服中心請我到論壇來尋求技術支援,來確認是不是我拿到錯誤的板子,等待確認後再回到客服中心尋求幫助,謝謝!!
所以,要請你幫忙確認我手上的LP8557IEVM是錯誤的,如果需要我再補充任何資訊我可以再提出,謝謝!!
David Lin 2020/12/17


