This thread has been locked.

If you have a related question, please click the "Ask a related question" button in the top right corner. The newly created question will be automatically linked to this question.

TPS53353输出电压异常问题

Other Parts Discussed in Thread: TPS53353

Hi Team:

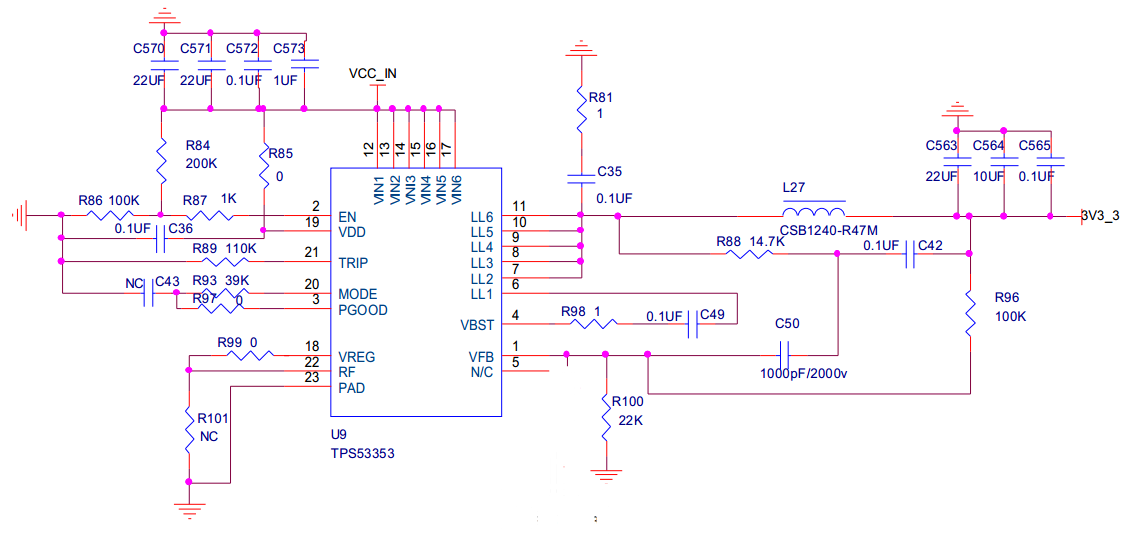
我使用TPS53353设计了一个降压电压,输入12V,输出3.3V,原理图如下,但验证发现输出仅仅有0.4V,这是什么原因导致?

尝试将PGOOD拉到VREG,输出依然异常。

VREG可以测到电压5V左右,EN脚输入4V。