Other Parts Discussed in Thread: UCC28251
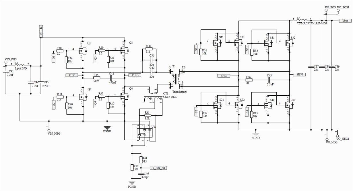
拓扑:硬开关全桥+全桥整流
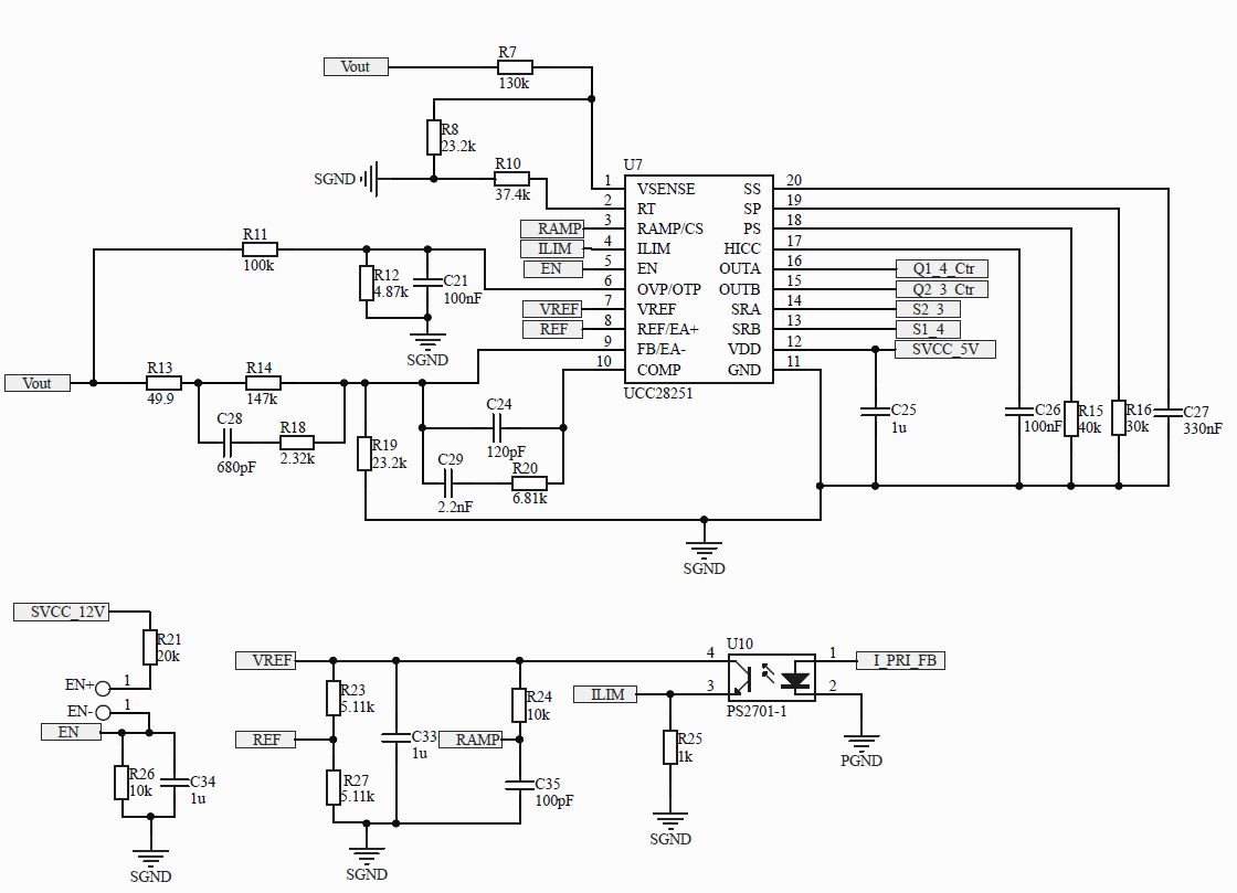
副边控制IC:UCC28251
输入电压:36-72V
输出电压:12V
最大功率240W
疑问:加载时OUTA和OUTB发生相位偏移,请问需要修改哪个参数
原理图和波形如下所示:
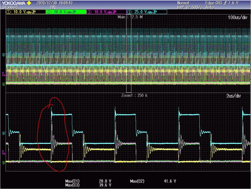
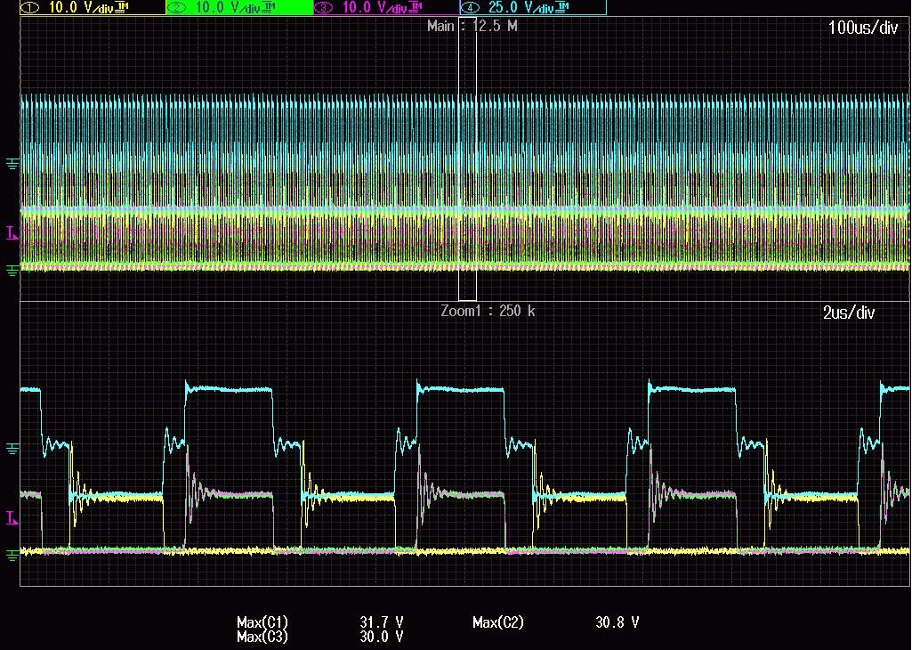
波形如下所示:
CH1:Uds_S2 CH2::Uds_S4 CH3: Uds_S1 CH4: 原边变压器输入电压
2A软起稳定后
增加负载至3A
This thread has been locked.
If you have a related question, please click the "Ask a related question" button in the top right corner. The newly created question will be automatically linked to this question.
Other Parts Discussed in Thread: UCC28251
拓扑:硬开关全桥+全桥整流
副边控制IC:UCC28251
输入电压:36-72V
输出电压:12V
最大功率240W
疑问:加载时OUTA和OUTB发生相位偏移,请问需要修改哪个参数
原理图和波形如下所示:
波形如下所示:
CH1:Uds_S2 CH2::Uds_S4 CH3: Uds_S1 CH4: 原边变压器输入电压
2A软起稳定后
增加负载至3A