This thread has been locked.

If you have a related question, please click the "Ask a related question" button in the top right corner. The newly created question will be automatically linked to this question.

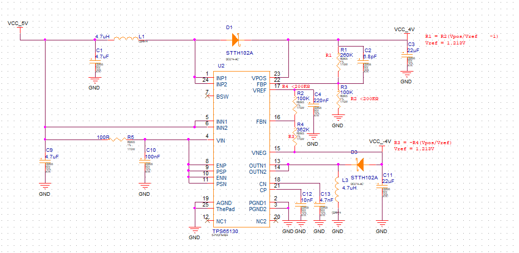
TPS65130,正压输出不正常



负压输出正常,正压直接输出,D1前电压为4.95V,降压0.2V,直接输出了4.75V,R3 100K电 阻,压降1.4V左右