This thread has been locked.

If you have a related question, please click the "Ask a related question" button in the top right corner. The newly created question will be automatically linked to this question.

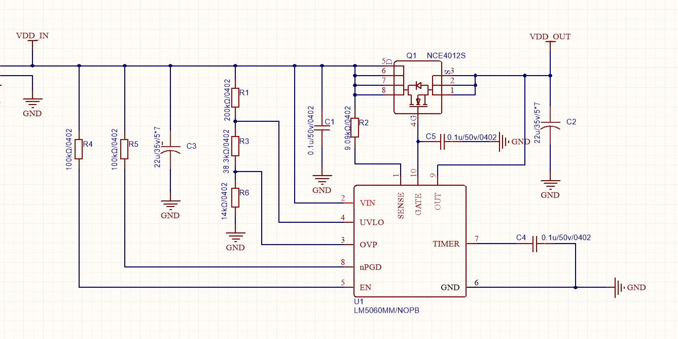
LM5060开启问题



根据手册建议

Gate drive output: connect to the external MOSFET’s gate. A charge-pump driven constant current
source (24 µA typical) charges the GATE pin. An internal zener clamps the GATE pin at typically 16.8 V
above the OUT pin. The ΔV/Δt of the output voltage can be reduced by connecting a capacitor from the
GATE pin to ground.


在G级上加了一个对地电容,想较少电源上升的斜率,但设计回来发现,G级上有电容,后级电压就无输出。去掉G级电容,后级电压输出正常。

电容尝试过0.1U和1U的,现象依旧