使用LMR16030实现12V-5V,在没有插入锂电池充电时,LMR16030能够正常工作,输出5V,电源纹波等正常;当插入锂电池,后级充电电路工作时,LMR16030温度迅速上升至手摸很烫立马缩回的程度。测量锂电池能够正常充电,以下是原理图及PCB,希望各位大神帮忙分析温升问题,万分感谢!
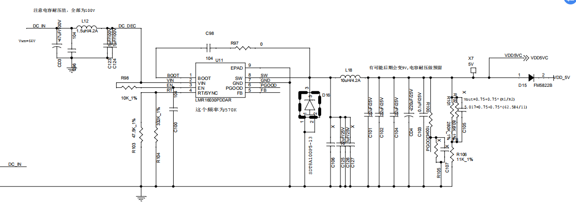
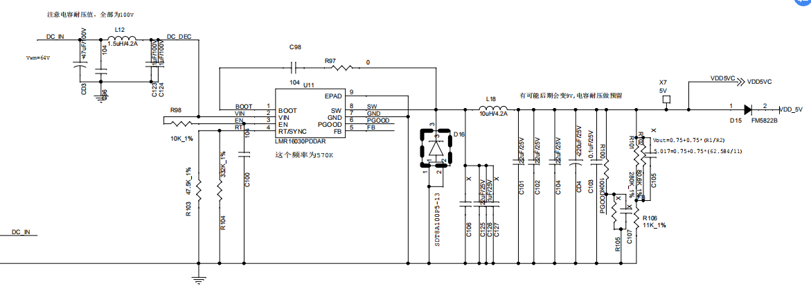
12V转5V电路如图:
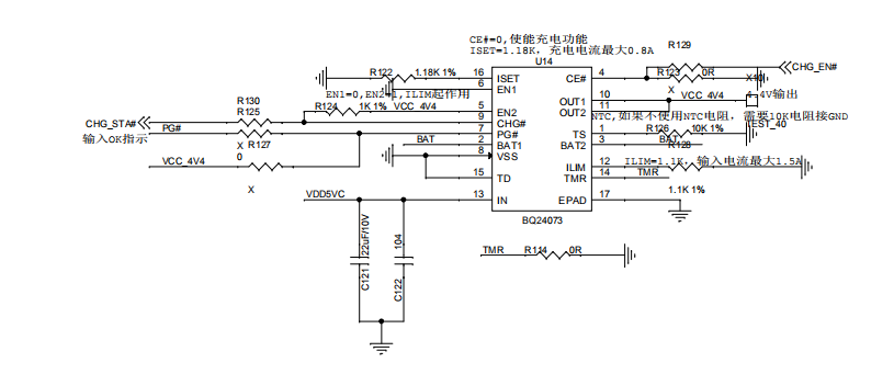
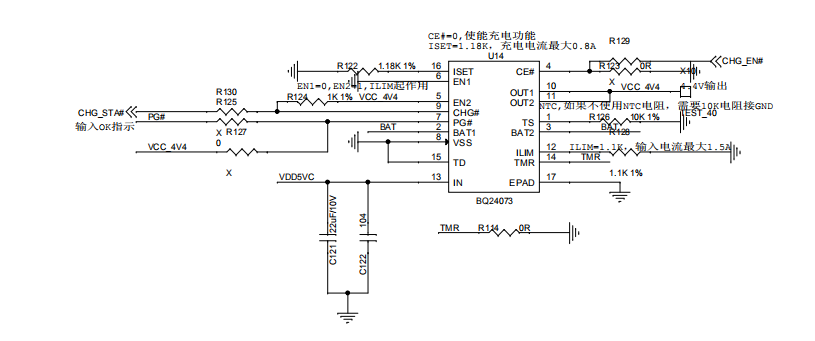
充电芯片电路如下:
PCB为4层板,内层有大量的地,这里省略
TOP层:
bottom:
This thread has been locked.
If you have a related question, please click the "Ask a related question" button in the top right corner. The newly created question will be automatically linked to this question.
使用LMR16030实现12V-5V,在没有插入锂电池充电时,LMR16030能够正常工作,输出5V,电源纹波等正常;当插入锂电池,后级充电电路工作时,LMR16030温度迅速上升至手摸很烫立马缩回的程度。测量锂电池能够正常充电,以下是原理图及PCB,希望各位大神帮忙分析温升问题,万分感谢!
12V转5V电路如图:
充电芯片电路如下:
PCB为4层板,内层有大量的地,这里省略
TOP层:
bottom: