This thread has been locked.
If you have a related question, please click the "Ask a related question" button in the top right corner. The newly created question will be automatically linked to this question.
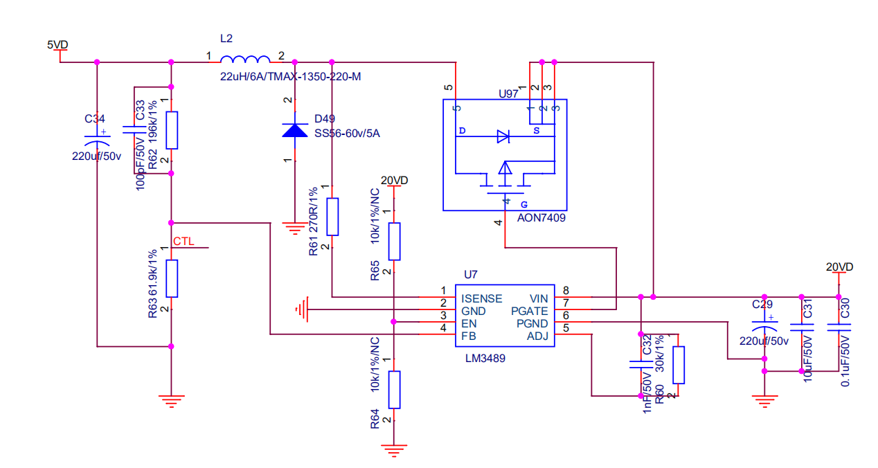
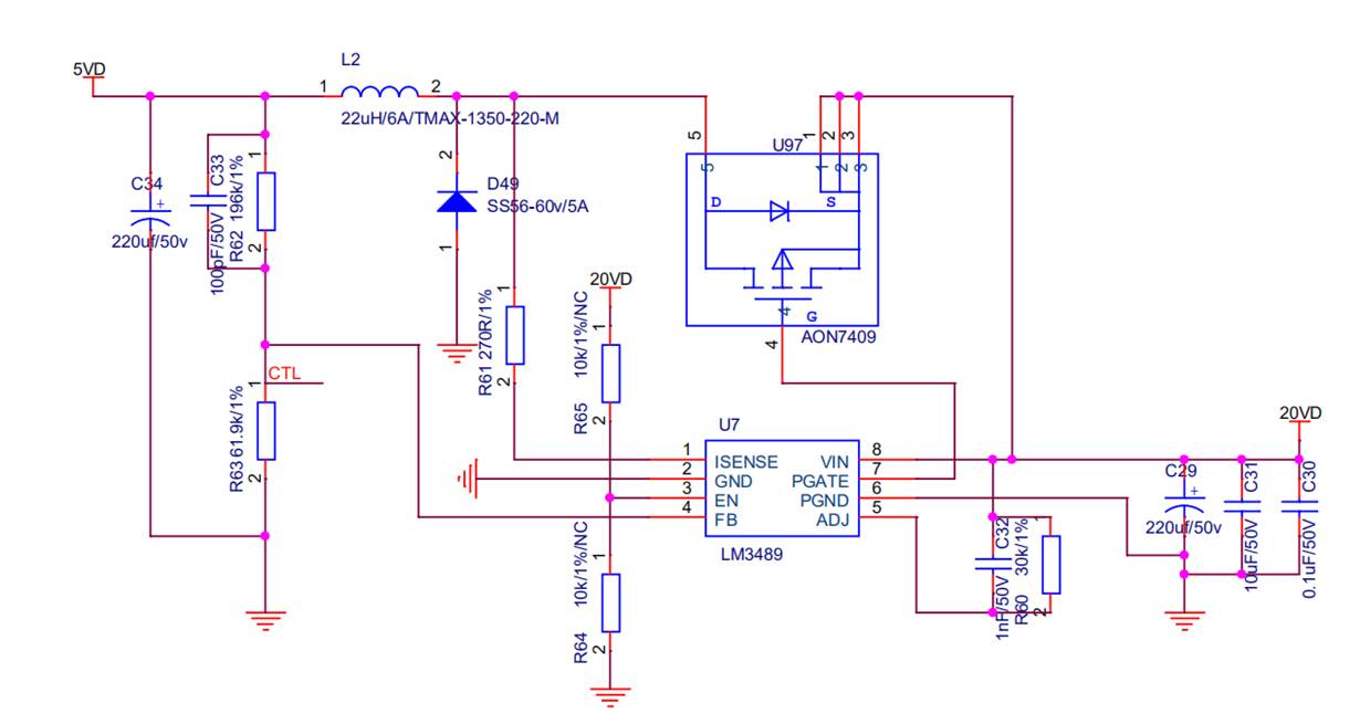
上下偏电阻配的是6.8k和110K,图忘记改了,而且MOS管G极的驱动波形不是方波,是个振荡波形