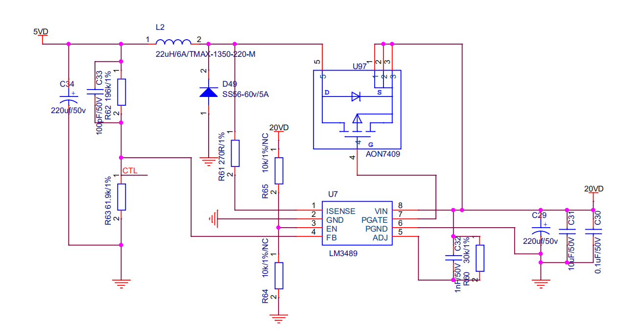
请问LM3489输入电压12V输出电压9VMOS管栅极和漏极波形异常,输入电压25v,输出9V时,带载2.5A左右MOS会击穿,请问什么原因
原理图如下,改了上偏电阻输出9V
下图分别为输入12V,输出9V时带载1.4A,2.7A,3.8A,4.7A时MOS管栅极和漏极波形(黄色是漏极,绿色是栅极)
1.4A
2.7A
3.8A
4.7A
This thread has been locked.
If you have a related question, please click the "Ask a related question" button in the top right corner. The newly created question will be automatically linked to this question.
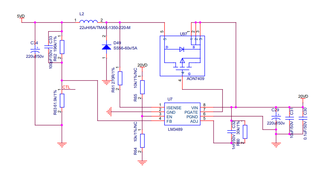
请问LM3489输入电压12V输出电压9VMOS管栅极和漏极波形异常,输入电压25v,输出9V时,带载2.5A左右MOS会击穿,请问什么原因
原理图如下,改了上偏电阻输出9V
下图分别为输入12V,输出9V时带载1.4A,2.7A,3.8A,4.7A时MOS管栅极和漏极波形(黄色是漏极,绿色是栅极)
1.4A
2.7A
3.8A
4.7A