This thread has been locked.

If you have a related question, please click the "Ask a related question" button in the top right corner. The newly created question will be automatically linked to this question.

ATL432 失效 ,帮忙给一下建议

Other Parts Discussed in Thread: TL431

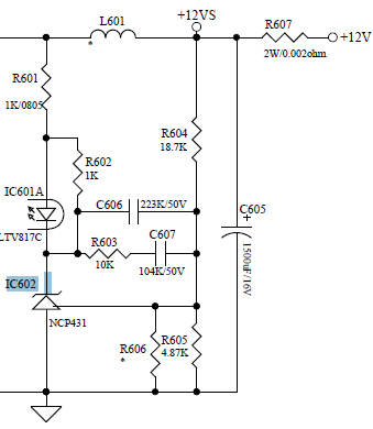
a.具体的应用条件 (Vin, Vout, 负载):Vin=ac 220V,Vout=-12V&12V,负载:三款机都有不良,12V负载分别是:1. 19A 2. 27A 3. 40A
-12V空载;
b.IC不良表现形式: 空载开机,12V电压偏高或者偏低,或者-12V电压偏高或者偏低;
c.对应失效管脚 (阻抗,IV 测试结果):失效管脚无法确定是哪个管脚,与良品量测时的压降,阻值如下:
良品:Vrk=0.746V Rra=0.86MΩ Rrk=1.28MΩ 不良品: Vrk=0.7458V Rra=0.65MΩ Rrk=1.06MΩ
d.一个单板使用几颗芯片? 不良是否位置固定? 一个单板使用两颗芯片, 两个位置都出现过不良;
e.是否经过交叉验证,问题随着芯片走; 是;
f. 是否更换其他批次芯片进行对比差异; 其他批次芯片也有不良。

以下是应用的原理图