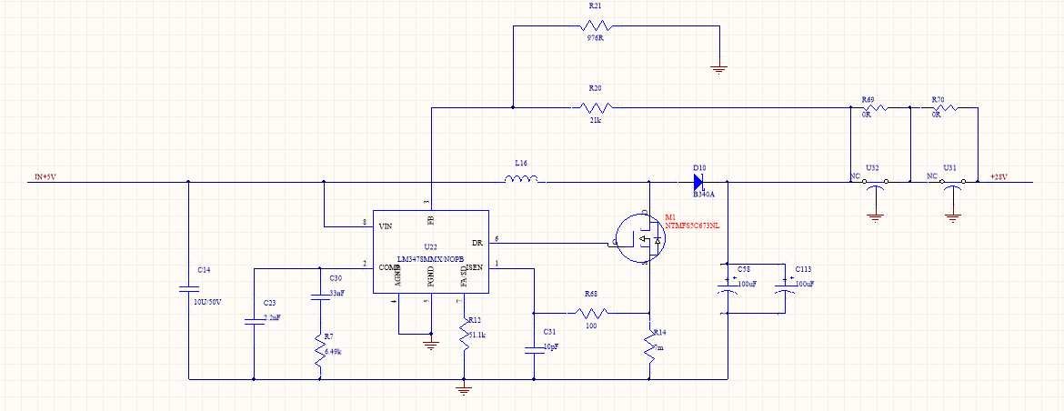
+5V升压到+28V,上电的时候电流很大(2.7A左右),电压缓慢上升到+28V,升到+28V之后电流就下来了,这里的+28V后面接了TPS5430转+5V,如果不接TPS5430的时候,上电电流不是很大,但是输出电压从32V缓慢掉到+28V,这是怎么回事,谢谢!
This thread has been locked.
If you have a related question, please click the "Ask a related question" button in the top right corner. The newly created question will be automatically linked to this question.
+5V升压到+28V,上电的时候电流很大(2.7A左右),电压缓慢上升到+28V,升到+28V之后电流就下来了,这里的+28V后面接了TPS5430转+5V,如果不接TPS5430的时候,上电电流不是很大,但是输出电压从32V缓慢掉到+28V,这是怎么回事,谢谢!