This thread has been locked.
If you have a related question, please click the "Ask a related question" button in the top right corner. The newly created question will be automatically linked to this question.
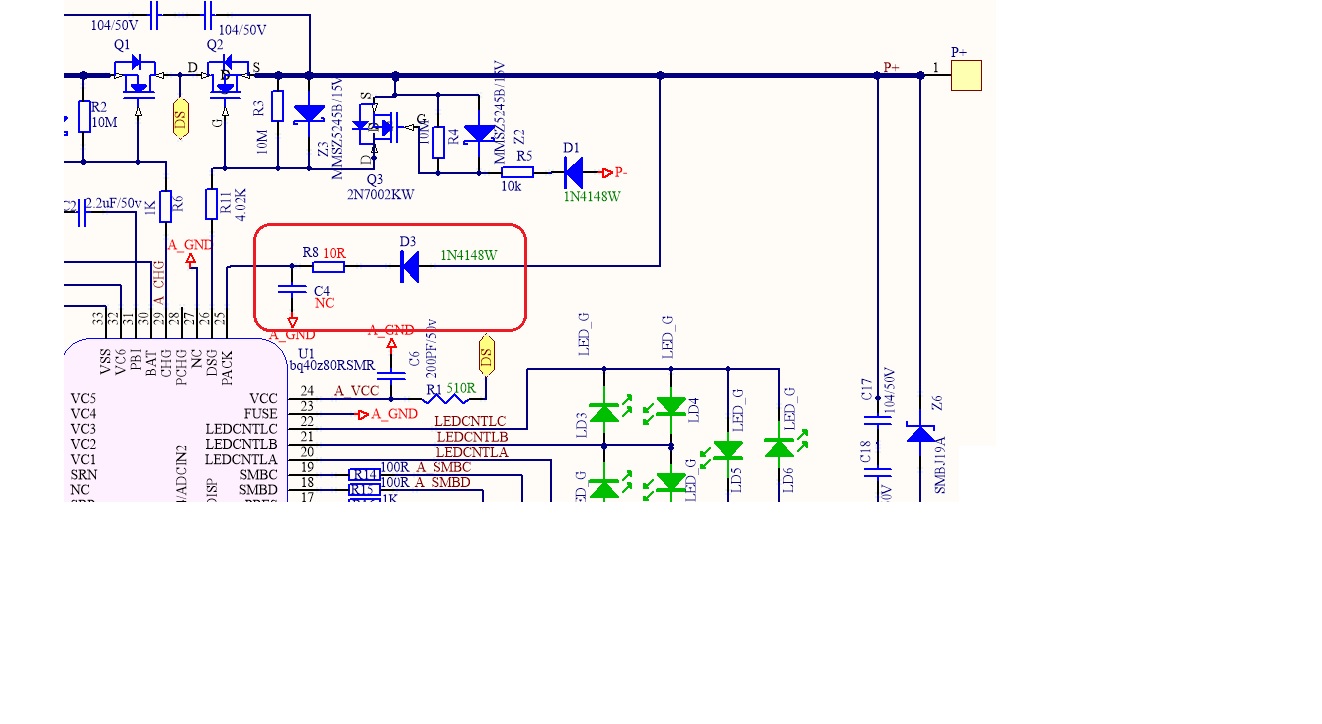
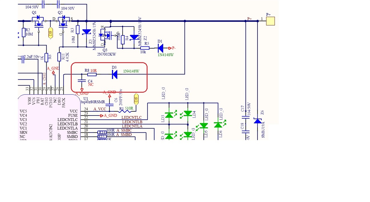
您好,之前没有试过这样的电路,如果加上这两个元件会影响pack电压的精度,不推荐这么接。