Other Parts Discussed in Thread: TIDA-010054
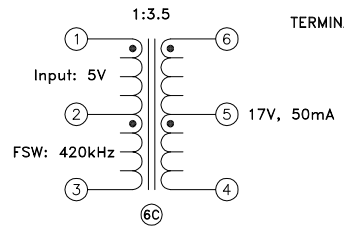
如图,按照这个电路图中的计算,输出电压的确为+15和-4,但是根据实际的变压比1:3.5,输出电压为+13.5和-4,与图中不符。
上图为750342879数据手册,电路图是从https://www.ti.com.cn/tool/cn/TIDA-010054下载的
This thread has been locked.
If you have a related question, please click the "Ask a related question" button in the top right corner. The newly created question will be automatically linked to this question.
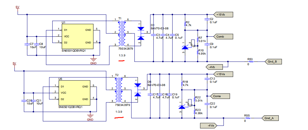
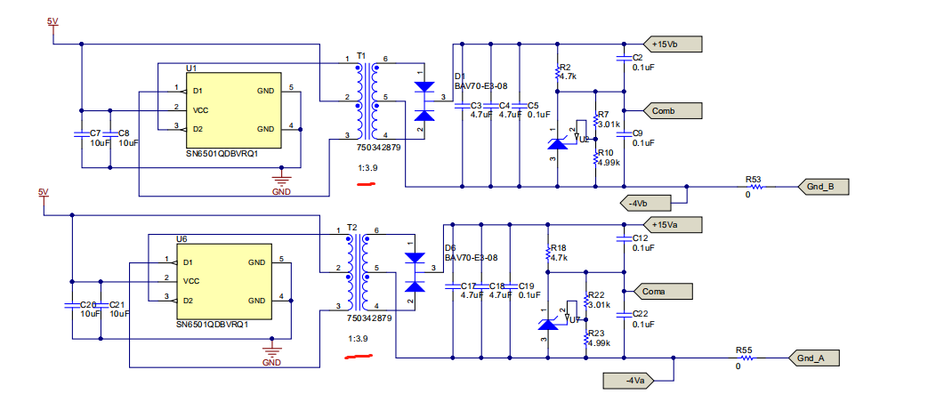
Other Parts Discussed in Thread: TIDA-010054
如图,按照这个电路图中的计算,输出电压的确为+15和-4,但是根据实际的变压比1:3.5,输出电压为+13.5和-4,与图中不符。
上图为750342879数据手册,电路图是从https://www.ti.com.cn/tool/cn/TIDA-010054下载的
料号是对应的,但是以datasheet上面的匝数比计算出来的电压是不对的,我可以理解为TI的1:3.9匝数比写错了吗?