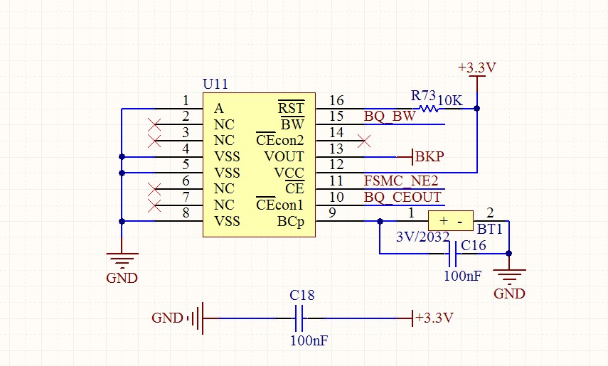
一个项目上使用BQ2205LY,来给SRAM供电,基本都是按照ds上的图画的,现在VCCin 3.3V正常,电池3.3V也正常,其他CE等脚为0V,A直接接地。但是Vout无输出 0V。
This thread has been locked.
If you have a related question, please click the "Ask a related question" button in the top right corner. The newly created question will be automatically linked to this question.
一个项目上使用BQ2205LY,来给SRAM供电,基本都是按照ds上的图画的,现在VCCin 3.3V正常,电池3.3V也正常,其他CE等脚为0V,A直接接地。但是Vout无输出 0V。