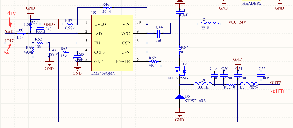
使用LM3409HVMY芯片在板子上做的两路LED驱动,板子做的4层板所有接地信号都是通过过孔直接到地层,目前发现当我打开一路led驱动时,驱动电路发热不烫手;当我同时开启两路led驱动时,接通5分钟板子就非常烫,不能用手摸,主要发热的地方就是LM3409,NMOS管,电感。驱动的输入是24V,采用模拟量调光方式,点亮led后测得led电压为12.3v,电路图如下:
测得33mH电感输出端的波形为:
LM3409芯片的COFF引脚的信号为:
请问两路驱动同时开启后,发热严重是怎样造成的呢,
This thread has been locked.
If you have a related question, please click the "Ask a related question" button in the top right corner. The newly created question will be automatically linked to this question.
使用LM3409HVMY芯片在板子上做的两路LED驱动,板子做的4层板所有接地信号都是通过过孔直接到地层,目前发现当我打开一路led驱动时,驱动电路发热不烫手;当我同时开启两路led驱动时,接通5分钟板子就非常烫,不能用手摸,主要发热的地方就是LM3409,NMOS管,电感。驱动的输入是24V,采用模拟量调光方式,点亮led后测得led电压为12.3v,电路图如下:
测得33mH电感输出端的波形为:
LM3409芯片的COFF引脚的信号为:
请问两路驱动同时开启后,发热严重是怎样造成的呢,