给BQ25895的寄存器REG09的’BATFET_DIS‘写'1'时,使芯片进入睡眠模式后(此时带电池),我再给VBUS端输入6V/2A电源,已经确保给VBUS有电源输入,但发现有部分机器出现SYS管脚无电源输出,同时BAT管脚也没有在充电,只有同时断开外部输入电源和电池后,再接入电池或外部电源时,SYS管脚就有电源输出,像是BQ25895还在ship mode,并没有被唤醒?
我们设置的寄存器如下
外部电源接通:
0X0 = 0X3F
0X1 = 0X5
0X2 = 0XBC
0X3 = 0X3A
0X4 = 0X10
0X5 = 0X7
0X6 = 0X5E
0X7 = 0X8D
0X8 = 0X3
0X9 = 0X54
0XA = 0X93
0XB = 0X16
0XC = 0X0
0XD = 0X94
0XE = 0X4C
0XF = 0X4E
0X10 = 0X50
0X11 = 0XA3
0X12 = 0X14
0X13 = 0X1B
0X14 = 0X39
断开外部电源:
0X0 = 0X3F
0X1 = 0X5
0X2 = 0XBC
0X3 = 0X3A
0X4 = 0X10
0X5 = 0X7
0X6 = 0X5E
0X7 = 0X8D
0X8 = 0X3
0X9 = 0X54
0XA = 0X93
0XB = 0X2
0XC = 0X0
0XD = 0X94
0XE = 0X4C
0XF = 0X4F
0X10 = 0X4F
0X11 = 0X23
0X12 = 0X14
0X13 = 0X3F
0X14 = 0X39
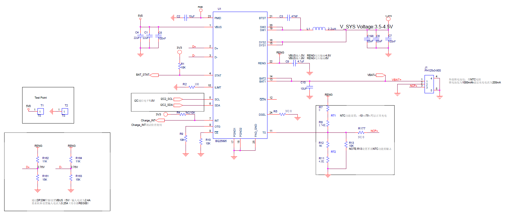
以下是原理图
