加dv/dt电路,负载为纯电容
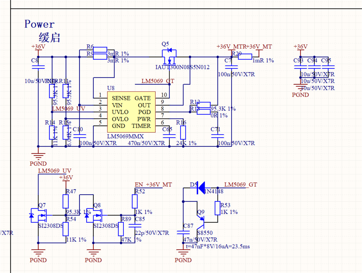
负载测试正常,但负载电机或恒流负载基本就是上电Q5就直接击穿,原理图如下:
测试空载时Q5的G极波形,弥勒平台4.5V持续120ms,时间太长,见下图1通道波形
请教一下,我要增加dv/dt怎么解决恒流或电机负载时这种故障
This thread has been locked.
If you have a related question, please click the "Ask a related question" button in the top right corner. The newly created question will be automatically linked to this question.