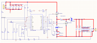
完全仿照PMP8570参考设计只是输出电容把钽电容换成固态,由4层改成2层 In:10-32V ,Out 28v/2.5A Freq:150kHz

10-31V满载2.5A启动没有问题,32V满载2.5A启动,输出维持100ms后会保护,ss引脚出现锯齿波。此时关闭负载,电压恢复28v。降低负载电流至1.7A,32v时可以正常启动;当36v输入时,0.6a负载电流可以正常启动,上电稳定后手动逐步调节电子负载电流2.2A,输出又保护了。
问题,1.如何解决32V(32-36v都有问题)满载上电的问题;2.想把输入范围提高到10-36v,需要如何调整。



32V满载上电波形
保护后SS引脚信号

