This thread has been locked.

If you have a related question, please click the "Ask a related question" button in the top right corner. The newly created question will be automatically linked to this question.

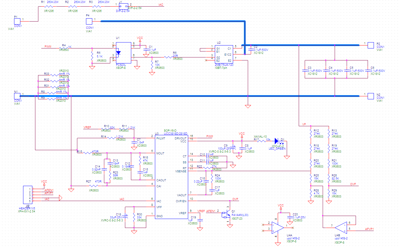
APFC 芯片UCC3818 软启动问题

Other Parts Discussed in Thread: UCC3818

最近在调试一个 用UCC3818 做的APFC电路,一开机电流就很大。怀疑软启动的问题,因为通过量测开机启动波形,发现一开机驱动高占空比达到90%以上。有把SS脚的电容加很大了,测它开机电压也上升很慢,但驱动波形开机马上就有,而且占空比90%以上(看芯片规格书里面的描述应该是开机后占空比会慢慢打开的)。如果装上IGBT ,就会烧掉。请教下各位有遇到类似情况的吗?问题一般出在哪里?多谢了。附件中黄色为驱动波形。红色为SS脚电压波形。