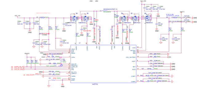
我使用bq25703的VSYS引脚输出电压给系统供电,上电我只配置寄存器MinSystemVoltage Register(0x0D),使VSYS输出12V电压,发现配置后拔掉电池,VSYS就没有输出,只有电池插上才行。我如何配置才能使VSYS输出12V以上,不插电池的情况下。原理图如下。

This thread has been locked.
If you have a related question, please click the "Ask a related question" button in the top right corner. The newly created question will be automatically linked to this question.