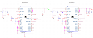
我想使用LMZ34202设计两个电源,输入均为12V,输出分别为3.3V和5V,且要求上电顺序为3.3V输出先于5V电源输出。查阅手册后,我用3.3V电源输出的PWRGD信号连接到5V电源的INH/UVLO引脚。
下面是我的原理图。

我觉得这样做理论上是可行的,但是PSpice仿真的结果显示5V电源始终没有输出,但3.3V电源PWRGD信号输出是正常的。

我想确认下我是否可以这样设计?谢谢。
This thread has been locked.
If you have a related question, please click the "Ask a related question" button in the top right corner. The newly created question will be automatically linked to this question.
我想使用LMZ34202设计两个电源,输入均为12V,输出分别为3.3V和5V,且要求上电顺序为3.3V输出先于5V电源输出。查阅手册后,我用3.3V电源输出的PWRGD信号连接到5V电源的INH/UVLO引脚。
下面是我的原理图。

我觉得这样做理论上是可行的,但是PSpice仿真的结果显示5V电源始终没有输出,但3.3V电源PWRGD信号输出是正常的。

我想确认下我是否可以这样设计?谢谢。
Hi
用Powergood 使能UVLO, 需要3.8V以上的电压,上拉3.3V偏低。
Hi!
感谢您的回答。只是还有一个地方令我困惑。
之前看手册的时候,有一个INHIBIT的指标,我以为这个引脚电压达到2.42V就可以使能了,请问这个指标指的是什么呢?

HI
2.42V这个是作为使能的控制,但是如果作为欠压保护就不行了。一般作为使能,主要是用于关断芯片。而用欠压保护通过外加分压电阻。同时应用的话,就用MOS 拉这个脚电压(分压电阻也要的)