
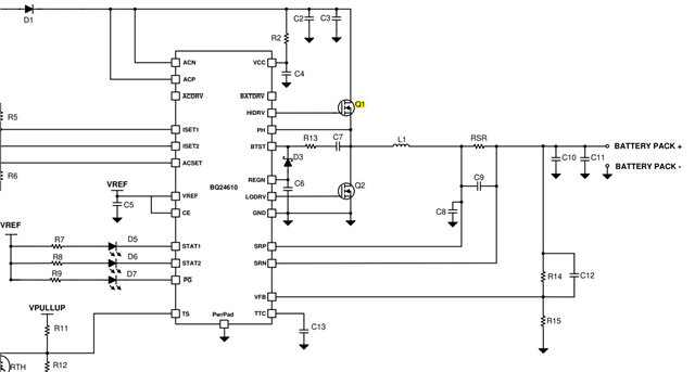
目前我在使用BQ24610RGER 这个芯片,HIDRV和LODRV用的是30V/6A SOT-23的N管,在生产测试后,发现有四片的这两个管子被击穿。
从现象上看,是电压击穿的、输入的DC电压是25.6V,能否告知是什么原因引起的?是管子耐压不够?还是什么原因?
我们担心大批量生产出问题。
This thread has been locked.
If you have a related question, please click the "Ask a related question" button in the top right corner. The newly created question will be automatically linked to this question.

目前我在使用BQ24610RGER 这个芯片,HIDRV和LODRV用的是30V/6A SOT-23的N管,在生产测试后,发现有四片的这两个管子被击穿。
从现象上看,是电压击穿的、输入的DC电压是25.6V,能否告知是什么原因引起的?是管子耐压不够?还是什么原因?
我们担心大批量生产出问题。
您好,您的问题在E2E英文论坛已有工程师跟进,请继续关注
https://e2e.ti.com/support/power-management-group/power-management/f/power-management-forum/1009749/bq24610-bq24610-high-side-fet-broken