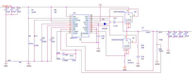
如图所示电路:输入电压为28V,输出电压14.998V,带载5A左右,能正常工作,空载时测量Q2的G脚时波形异常,Q3的G极也出现毛刺。特别时Q2的G脚波形,实在想不明白是怎么产
的。该如何解决?还请各位指点一下!!!

原理图

PCB图

上管Q2的G脚波形

下管Q3的G脚波形
This thread has been locked.
If you have a related question, please click the "Ask a related question" button in the top right corner. The newly created question will be automatically linked to this question.
如图所示电路:输入电压为28V,输出电压14.998V,带载5A左右,能正常工作,空载时测量Q2的G脚时波形异常,Q3的G极也出现毛刺。特别时Q2的G脚波形,实在想不明白是怎么产
的。该如何解决?还请各位指点一下!!!

原理图

PCB图

上管Q2的G脚波形

下管Q3的G脚波形
HI
如果轻载是上述波形,重载正常就没有问题。 或你可以看看EVM板的波形: https://www.ti.com.cn/cn/lit/ug/snva232a/snva232a.pdf
第5页Figure 11.,很多芯片轻载都是这样的波形,可以提升一定的效率,并非强制的PWM规则的方波。
底下波形上的spike,应该和layout有些关系,主要功率回路尽量小,和GND的布局,具体看datasheet上的描述(第22、23页)