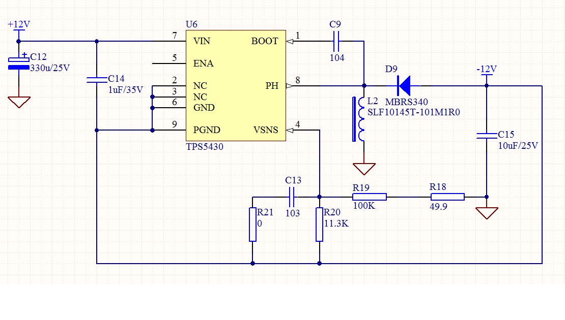
根据slvr866文档原理图,设计12V输入,-12V/100mA输出,电路原理图见附件:
输入12V/1A电源被拉低至4.96V,输出端-2.05V,空载,有一片TPS5430被烧毁,请问如何解决?
This thread has been locked.
If you have a related question, please click the "Ask a related question" button in the top right corner. The newly created question will be automatically linked to this question.
Hi
烧掉的芯片是否是Vin与PH短路?需要检查一下这个板子的D9是否反向?
另外你的补偿电路设计不对(C13, R21), 不可以将R21改为0欧姆,直接将C13接到运放输入,直接影响到运放反馈,可能引起输出电压异常。
Hi
能把layout传上来看看?
要造成Vi-PH 大电流的路径只有二极管,电感,输出电容。如果是空载电感难以出现大电流。
所以可能是芯片造成的,而且PH的波形也存在停滞,建议你在TI网站上申请免费样片测试看看:http://www.ti.com.cn/tihome/cn/docs/homepage.tsp
另外将你的layout传上来看看。