Other Parts Discussed in Thread: UCC27210
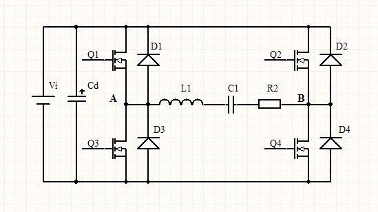
您好,我设计了一台1MHz 全桥串联谐振逆变器,电路结构如图,说明一下我的逆变器采用的是非隔离的,就是说负载电阻是直接串连在逆变谐振回路中的。调试中发现电路工作几十s后驱动芯片就突然给烧了,而开关管是没有出现任何问题,不知什么原因,请帮忙分析下,我的全桥驱动是对的,没问题,电路驱动电路参数见下图
This thread has been locked.
If you have a related question, please click the "Ask a related question" button in the top right corner. The newly created question will be automatically linked to this question.
Other Parts Discussed in Thread: UCC27210
您好,我设计了一台1MHz 全桥串联谐振逆变器,电路结构如图,说明一下我的逆变器采用的是非隔离的,就是说负载电阻是直接串连在逆变谐振回路中的。调试中发现电路工作几十s后驱动芯片就突然给烧了,而开关管是没有出现任何问题,不知什么原因,请帮忙分析下,我的全桥驱动是对的,没问题,电路驱动电路参数见下图
驱动芯片用的是TI的UCC27210 ,栅极限流电阻Rg 用的是4.7欧的,栅源极之间加了一个10K的误导通电阻和15V的稳压管,驱动芯片是用12V稳压电源来供电的。
请问我的这个驱动电阻Rg 是不是太小或太大了,请问TI有推荐的1MHz 频率下的Rg值吗?
Hi
你的MOS选择的是哪一款?
另外你有没有讲频率降低到300~500kHz时,是否仍然烧驱动?
MOS管用的是英飞凌的IPP057N08N3,频率降到300~500kHz时不烧,不知什么原因,请帮忙解答,谢谢
1.去掉稳压管看一下;
2.如果排除稳压管失效的影响,慢慢调高频率同时观察驱动波形的死区时间,是否有桥臂直通,因为MOS的pulsed drain current 达到320A,所以可能在MOS坏之前,芯片先损坏了。
应该不是桥臂直通的问题,我商住电路之前都先测了同一半桥驱动是否有重合的部分,这个应该没问题,稳压管15V 1W的应该也没问题,现在纠结中,是不是MOS管的问题,我仿真中发现不同的MOS管驱动波形不一样,主电路波形也有微小的区别
Hi
只烧驱动芯片,而不烧MOS, 最可能的原因是因为驱动电流太大导致的,在你的全桥设计中,每一个驱动输出要带两个MOS, 加起来驱动电流会比较大。
建议通过降低频率或者选择较低Qg的MOS来解决。(需要说明的是按照你的MOS选择,功率是非常大的,在这种场合通常频率不建议太高)
我逆变器母线电压有30V,谐振回路工作时电流根据谐振频率不同,负载也会不同,主电路谐振频率越高负载等效阻抗也越大,1M时阻抗才只有1欧多一点,因此MOS管的通流能力要有40~50A的样子。
您有合适的MOS可以推荐下吗?我电路的频率不能降太多,降太多斧子的等效阻抗就小了,达不到焊接的目的!
Hi Wang Shiming,
看johnsin的回复你是只用一个半桥IC驱动一个全桥?你有在主电路工作的时候增加频率测过驱动的波形吗,没有的话建议先测一下,自举的驱动对干扰还是很敏感的,不能排除有干扰引起的误导通。
Hi Johnsin,
我理解的芯片的驱动能力sink电流和source电流只是芯片的特性,达到4A的最大值之后限制了mos的上升沿和下降沿,但并不会造成芯片损坏。
如果您用的是SO-8封装,请一定注意该封装能承受的功率很有限。
如果是其他封装,请在逐渐调高频率的同时注意一下驱动温升。
昨天在网上问了电源界的一些前辈,有人说可以在驱动芯片输出端后面加一个图腾柱,就是说让驱动信号给图腾柱的基极,让图腾柱输出来驱动主电路MOS管,请问这样是否可行?可是这样的话,图腾柱三极管岂不是要流过很大的电流,有这样的三极管吗?
要说明的是,我电路中用的是两个高、低端驱动芯片来分别驱动全桥电路中的每个半桥!
测一下驱动波形,如果是管子关断慢,减小Rg(或者并联二极管加速关断)或者再加图腾柱放大驱动功率但是改动比较大,如果是干扰,那就考虑一下PCB的问题。