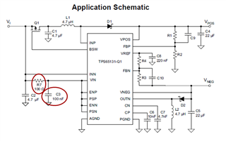
您好:
我在确认产品的冲击电流时,对TPS65131的R7、C3的规格参数进行调整发现得到了更小的冲击电流,如下图:R7改为200Ω,C3改为0.22uf。
更改后R7、C3的规格与datasheet中的建议电路还是有区别的,现在想确认如上 的R7、C3的参数是否可用,是否有相关风险?
Datasheet中对R7、C3的建议值是否是固定的?阻值容值是可调的吗?
谢谢~
This thread has been locked.
If you have a related question, please click the "Ask a related question" button in the top right corner. The newly created question will be automatically linked to this question.
您好:
我在确认产品的冲击电流时,对TPS65131的R7、C3的规格参数进行调整发现得到了更小的冲击电流,如下图:R7改为200Ω,C3改为0.22uf。
更改后R7、C3的规格与datasheet中的建议电路还是有区别的,现在想确认如上 的R7、C3的参数是否可用,是否有相关风险?
Datasheet中对R7、C3的建议值是否是固定的?阻值容值是可调的吗?
谢谢~
Hi
建议参考datasheet ,当然略微偏差一点没有问题,这个本身就是优化芯片供电,即便没有这个RC滤波都是可以的,当然能加最好。
谢谢您的解答,我可以理解为200Ω、0.22uf的符合芯片的规范的吗?
我在尝试更大的C3的电容值时,比如1uf、2.2uf,发现对Inrush current的降低是有帮助的,请问可以应用吗?
Hi
200Ω0.22uf是否可以直接测试这个脚电压波形即可(我认为应该是可以的,但是为什么不参考datasheet来设置呢?),一般都是100ohm,有些芯片这个脚电阻大了可能影响启动。
不建议过大的C3, 这里只是延缓Vin脚的电压上升速度而导致芯片启动变慢,实际上只要芯片启动,inrush电流并不取决于Vin。
了解,之所以未用Datasheet建议的100Ω和0.1uf是因为在此电路情况下测试出的系统的Inrush curren约1A,如下图:
当用200Ω和0.22uf时,测试的Inrush current约0.55A,改善较大,如下图:
您上面也说Inrush电流不取决于Vin,但看结果,更改RC参数会对Inrush current有较大改善,请问这点有比较合理的解释吗?
Hi
如上,这个影响了Vin的上升,可能对芯片工作有影响,但是没有通过这样来改善inrush。
Hi
如果整体来看没有影响芯片工作,你可以这样修改,但是不建议C3过大。
再请教一点:VIN引脚未定义上电速度的要求,若用0.22uf的电容使VIN的上电速度变慢,是否会存在不能上电启动的风险呢?