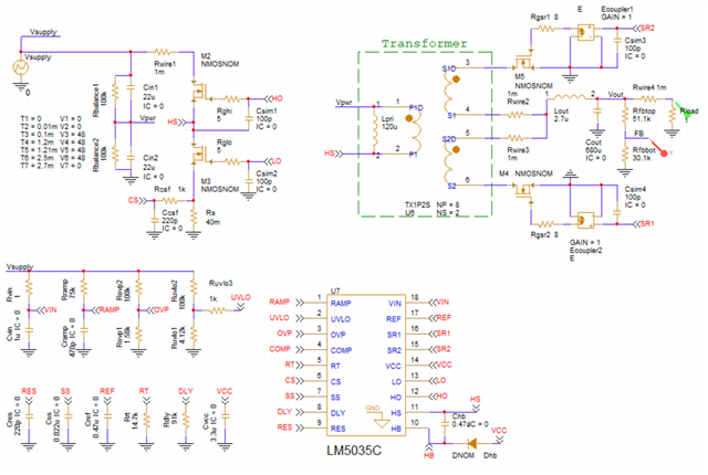
我下载了LM5035C PSPICE参考设计模型,想要模拟输出7V,我们调整了Feedback电阻成10k及2k,用以分压出1.2V反馈到OPA并回到COMP。
不过跑了模拟后,Vout仅有3.5V,且Vfb卡在0.6V左右,请问是有遗漏了什么参数未调整吗?谢谢


This thread has been locked.
If you have a related question, please click the "Ask a related question" button in the top right corner. The newly created question will be automatically linked to this question.