想使用设计输入电压为22-32V直流电压,输出在32-56V可调的boost电路(通过数字电位器调节),但是在芯片手册中,只给出了一个情况下的计算公式。另通过webpower designer调节反馈电阻,进行稳态仿真,发现输出不稳定,出现一直上升的情况,并且输出值也不是计算的值。
想请教一下,是否可以通过LM5122设计可调boost电路,如何提高电压稳定度呢?
This thread has been locked.
If you have a related question, please click the "Ask a related question" button in the top right corner. The newly created question will be automatically linked to this question.
想使用设计输入电压为22-32V直流电压,输出在32-56V可调的boost电路(通过数字电位器调节),但是在芯片手册中,只给出了一个情况下的计算公式。另通过webpower designer调节反馈电阻,进行稳态仿真,发现输出不稳定,出现一直上升的情况,并且输出值也不是计算的值。
想请教一下,是否可以通过LM5122设计可调boost电路,如何提高电压稳定度呢?
Hi
按照输出中心值计算电感,最大功率输出最小输入电压计算电感电流。频率是固定的,一般300kH~700kz,甚至更低一点。(频率高了功耗也相对高点)
反馈电阻按照输出中心值计算,然后可调信号通过电阻给到FB, 可调信号变化输出电压变化。
其次需要说明的是,一般输出可调建议用数字电源来做,因为可以动态补偿。而采用LM5122这类芯片,因为是固定补偿,所以只是在设定输出电压上下较小范围内补偿环路稳定,如果距离设计值较远,环路可能不稳定,造成纹波较大。不过你可以增加以及LC.
不建议用数字电位器, 精度太差,用DAC输出模拟信号是可以。
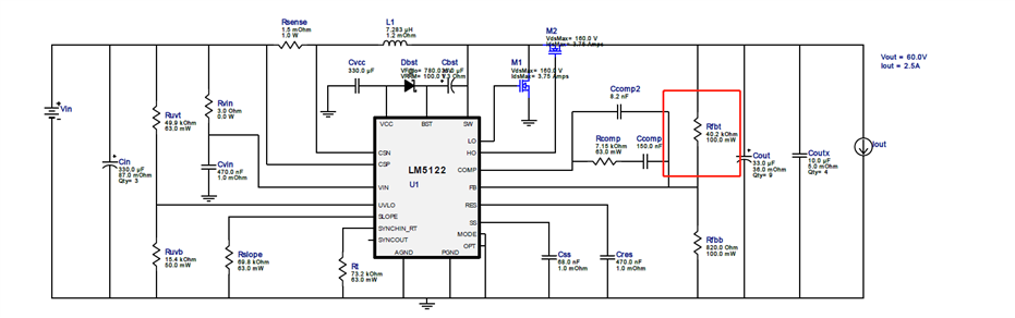
如图1为使用WEBPOWER Designer 设计的原理图,将反馈电阻改变后,预设的输出目标是40V,而稳态仿真的结果如图2所示。
Hi
DAC作为可控信号,和你用数字电位计一样,不同的是前者精度高,相当于三点调光:(Vo- Vref)/高边反馈电阻 + (Vdac-Vref)/Rdac =Vref/低边反馈电阻。 和正常的固定输出只用高/低边反馈电阻 不同,增加了一路可调信号Vdac, 这个电压变化就会引起Vo变化(从公式可以看出)
采用数字电位计,一般电阻精度在10%或者5%, 这个精度远远低于一般电源设计的反馈电阻精度1%。
最近查了一些数字电位器的芯片手册,发现数字电位器的精度可以达到0.025%,和你说的10%和5%有出入,是我对芯片手册参数理解不对吗?
Hi
能帮datasheet放上来看下?
我和你说的应该不是同一类芯片,我说的点位器一般可调电阻是10kohm, 100kohm, 这个电阻放到芯片内精度不会高的。
如果你提到的芯片精度达到0.025%,是可以的,因为一般反馈电阻精度也就1%。