Other Parts Discussed in Thread: BQ25890, BQ25611D

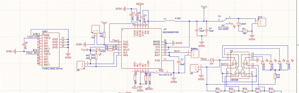
这是我所绘制的电路图(没有用到IIC通信),连接18650锂电池调试后发现SYS引脚的电压会随着电池电压跌落到3.5V以下,此时没有连接充电器充电。是我电路图设计的有问题吗?电路的其他功能都正常,充电在1.7A左右,过冲和过放保护也没什么问题。我读数据手册上说SYS引脚的电压不会低于3.5V,是我理解错了吗?我还用过BQ25611D,BQ25890等都存在SYS电压跌落的问题,烦请尽快回复
This thread has been locked.
If you have a related question, please click the "Ask a related question" button in the top right corner. The newly created question will be automatically linked to this question.