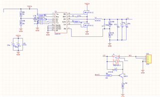
大家好! 我用这个
做了个DC24V转12V ,正常输入LM3150片子空载有90多度,求大神们指点一下,应该从哪里下手解决。十分感谢!
This thread has been locked.
If you have a related question, please click the "Ask a related question" button in the top right corner. The newly created question will be automatically linked to this question.
Hi
正常带载是否也温度很高?
输入电容尽量靠近输入脚?将C5先拿掉看看温度是否降下去?
Hi
Qg尽量小点,Ron的电阻确认下,设置大一些,频率不要设置太高。
好的,谢谢分享,关于片子发烫我另外供电了,我现在是把Ron 电阻阻值取值为1M ,频率在250KHZ左右。这个状态电感的温度也是很高,我选的电感值是6uH.
Hi
C5是加快负载响应速度。
波形正常吗? 正常带载时, 我比较担心是layout不好导致电感自激。
芯片的Powerpad散热设计有没有确认?
带载1.5A ,波形感觉不对,每个脉宽不一致,
这是我带载时测试的底侧MOS 的驱动波形,麻烦确认一下波形是否OK
Hi
建议确认一下layout, 参考datasheet 第18页说明。