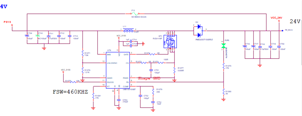
几个关键回路上比如FB回路断开,或者主功率回路的二极管断开,那课NMOS都会被烧掉(还是在控制了输入功率很低的情况下:输入12V 0.3A,输出24);这两种情况的G极驱动都是在开关的,开关频率451K 低电平占空比94%,幅值是6.67V
This thread has been locked.
If you have a related question, please click the "Ask a related question" button in the top right corner. The newly created question will be automatically linked to this question.
几个关键回路上比如FB回路断开,或者主功率回路的二极管断开,那课NMOS都会被烧掉(还是在控制了输入功率很低的情况下:输入12V 0.3A,输出24);这两种情况的G极驱动都是在开关的,开关频率451K 低电平占空比94%,幅值是6.67V
Hi
是有这个可能的,例如FB断掉,芯片误以为反馈电压偏低,将duty开到最大,这个时候输出电压瞬间远超过设置电压是可能烧掉MOS的。
避免这个可以增加OVP保护电路。