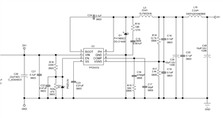
输入24V,转5V输出,5V输出电流MAX 500mA,电路如下图;
L2选6.8uH时,PH脚波形变形
L2选22uH时,PH脚波形没有变形,但是会听到噪声,正常的开关波形为啥会有噪声,出现噪声会烧坏后级IC吗
使用TPS54331是该如何选择电感与comp脚参数

6.8uh电感 开关波形

22uh电感开关波形

原理图
This thread has been locked.
If you have a related question, please click the "Ask a related question" button in the top right corner. The newly created question will be automatically linked to this question.
Hi
这个芯片是3A输出降压芯片,为了提升空载轻载的效率,芯片会出现 in pulse skipping Eco-mode 。在更大一点负载的情况下回出现第一个图的震荡现象,没有问题。通过调节电感会降低电感的峰值电流,对这种模式有一定的影响,波形会趋向正常。但是调了电感后也要调节补偿,环路不稳定可能导致电感啸叫。
计算补偿很麻烦,你可以按照datasheet中设计案例的方式来计算。
或者直接借助在线仿真webench得到电路, 这个时候只需要注意下你选择电容的ESR即可。
Hi
我尝试过把电容换成ESR小的钽电容,噪声就听不到了,这样是可以的。
webench仿真,得到下面的参数,按照这个参数仅了调节comp补偿,你的输出电容是否和仿真一直。
Hi
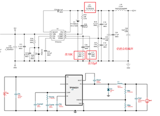
你的电路和仿真差异很大呀(之前没有仔细看,不好意思), 要按照datasheet电路或者仿真来,例如反馈上是不要接电容的,特别是Vsense脚对GND . 输出电容要注意大小,ESR, 以及并联个数。
Hi
如果你只是希望瞬态响应电压波动小一点,建议将输出电容选大一点即可。可以不增加Cff(高边反馈电阻上的电容)。