This thread has been locked.

If you have a related question, please click the "Ask a related question" button in the top right corner. The newly created question will be automatically linked to this question.

TPS54320空载发热,一上电就100度左右

Other Parts Discussed in Thread: TPS54320

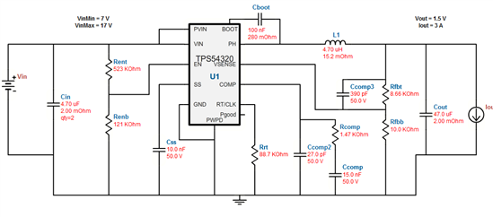
我用TPS54320给FPGA和DDR3供电,TPS54320的电路我是根据WEBENCH® Designer设计的,我的输入是8V,输出是1.5V,3A。电阻电容和电感完全 符合要求,但是当我的TPS54320一上电后,芯片(TPS54320)的温度马上就会升到100度左右(热像仪测出来的温度,手指不敢触摸,会烫伤的),这种情况下我用电子负载测试,也能满足要求(负载能力),就是芯片温度太高,把整个电路板的都烘的很热(60度),有人遇到过这种问题吗?盼回复。

  • Hi

        按照你4.5W的输出,假设效率90%,消耗在0.5w左右,按照Junction-to-ambient thermal resistance 的热阻条件热阻是47.2°C/W,芯片温度将是25+47.2*0.5=48.6°C, 不应该到100℃.

         建议你先确认你的layout,参考datasheet: http://www.ti.com.cn/cn/lit/ds/symlink/tps54320.pdf  第三十一页,芯片通过底部的powerpad散热,所以powerpad必须与PCB GND充分焊接,并扩张GND面积,包括打孔到背面的GDN, 这些都有助于散热(芯片将PCB铜箔当做散热片散热, Junction-to-ambient thermal resistance 的热阻也应该是这样的layout条件下测试得到的。)

  • 我通过几块电路板进行对比测试,发现刚开始板子是不热的,确实是48°左右的温度,但诡异的事情出现了,我用手摸(很不好的习惯)这部分电路来感受它的温度,就在这个瞬间,温度就上来了,并且我重新上电的话,芯片温度就100°左右了,此后芯片的温度就一直是100°,不会再出现48度左右了,反复试了3块板子,都是这样的现象,我测得TPS54320的输出管脚对地的电阻只有80欧(3块温度高的板子对地阻抗各有差异,但是都在100左右)左右了,我没有用手摸过的电路板该芯片输出对地的阻抗在700欧左右,难道是静电打穿了某些管脚(难道是我摸到了某些比较脆弱的关键点)?(我这里最近湿度挺大的,静电应该不至于这么厉害,),在datasheet上我没看到关于静电的一些说明,我的powerpad是连在GND,我的板子是8层,有2层GND。

  • bo zhang5 说:

    我通过几块电路板进行对比测试,发现刚开始板子是不热的,确实是48°左右的温度,但诡异的事情出现了,我用手摸(很不好的习惯)这部分电路来感受它的温度,就在这个瞬间,温度就上来了,并且我重新上电的话,芯片温度就100°左右了,此后芯片的温度就一直是100°,不会再出现48度左右了,反复试了3块板子,都是这样的现象,我测得TPS54320的输出管脚对地的电阻只有80欧(3块温度高的板子对地阻抗各有差异,但是都在100左右)左右了,我没有用手摸过的电路板该芯片输出对地的阻抗在700欧左右,难道是静电打穿了某些管脚(难道是我摸到了某些比较脆弱的关键点)?(我这里最近湿度挺大的,静电应该不至于这么厉害,),在datasheet上我没看到关于静电的一些说明,我的powerpad是连在GND,我的板子是8层,有2层GND。

    用手摸芯片确实不是好习惯,不光ESD会被打坏,还有可能,通过静电感应,使芯片的引脚的状态发生了变化,特别是FB等高阻节点。

    你测到的80ohm是哪个脚对地电阻?

    如果PCB的走线和电路板没有问题,我建议你按照以下方式Debug:

    1. 按照你的描述,芯片被摸过后上升到100oC的时候处于空载,你可以看一下输出是否稳定,如果在SW,需要看一下开关频率是否和你设置的一样。

    2. 将手摸过和正常板子的芯片对调,观察波形是否正常,特别注意对比SW的情况。

  • 我测到的80ohm是PH 脚( The switch node),我的芯片在100°C的情况下,输出稳定,并且能带动负载(2.5A,我用电子负载做的测试),现在唯一的问题就是发热太严重,效率下降。

  • Hi
       更换芯片之后芯片回归正常温度<50℃, 即芯片在手指触摸时出现损坏。

       除了上述可能外,之前我用过一些全桥的芯片,手指触摸CT脚时很容易引起MOS烧掉(TPS54320是外置的RT), 所以可能的原因是引起芯片内部震荡干扰引起损坏。

  • 建议发热时测试一下TPS54320的输出电压是否正常,效率是否很低,发热一般有芯片内部集成的开关MOSFET损耗引起的。

    能否测量一下PH点的波形,看是否正常。