Hi,
我们的客户想确认下,是否直接通过设置0x08寄存器的 Bit [4:0] 为1之后使得Backlight功能就正常工作?
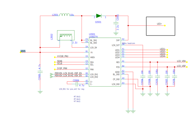
如下为硬件设计部分,想确认下如何控制图中LED+的输出信号。

Thanks,
Best Regards
This thread has been locked.
If you have a related question, please click the "Ask a related question" button in the top right corner. The newly created question will be automatically linked to this question.
Hi,
我们的客户想确认下,是否直接通过设置0x08寄存器的 Bit [4:0] 为1之后使得Backlight功能就正常工作?
如下为硬件设计部分,想确认下如何控制图中LED+的输出信号。

Thanks,
Best Regards
Hi
0X08的【4:0】只是使能控制,如果你电路设计没有问题,也没有零件或者layout问题等等, EN只是用来做控制,通过写EN让其正常工作当然没有问题。
但是如果你电路有问题(本身不能正常工作的),通过配置也无法让其正常工作。