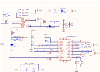
新设计的POE供电,插上网口后整流后输出的电压是50V,
目前插上网口就芯片很快就发热,后来测试把变压器端的4脚和芯片断开后,不发热,用示波器测试DRAIN端的波形,就感觉这快就没有打开内部的MOS管。
波形一直是50V。
This thread has been locked.
If you have a related question, please click the "Ask a related question" button in the top right corner. The newly created question will be automatically linked to this question.
HI
首先确认是PD问题,还是端口连接的问题?
启动测试是否功率侦测分级的波形?还是恒定就50V?