This thread has been locked.

If you have a related question, please click the "Ask a related question" button in the top right corner. The newly created question will be automatically linked to this question.

BQ24616: BQ24616充电问题

Part Number: BQ24616


BQ24616当输出电流超过4A时,即使电池不接,也会出现充电灯闪烁的情况,请问下大概是什么原因造成的?输入28V,充电电压25.2V@1.8A,未接电池

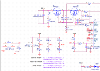
这个是正常情况下的电池检测电路(输出端加电子负载,电子负载恒流2A)

 

这个是异常情况下的电池检测电路(输出端加电子负载,电子负载恒流4A)

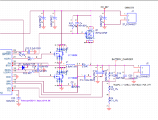
整体的电路图如下所示: