问题描述:
情况1.电压输出芯片刚换上电压稳定,后级负载一运行电压就下降,一路1.8V输出正常,一路3V输出变2.3V。
情况2.电压输出3V正常,1,8V无输出或输出2.3V;
情况3.电源芯片换上新的电压其中一路等于输入电压,万用表测量输出并无输入导通。
请问:
1.我在画封装的时候忘记画Thermal Pad的焊盘了,导致他不能充分接地,所以才导致电压不稳定的?
2.输出等于输入是因为芯片烧坏了?
3.请帮忙查看layout布局合理性。
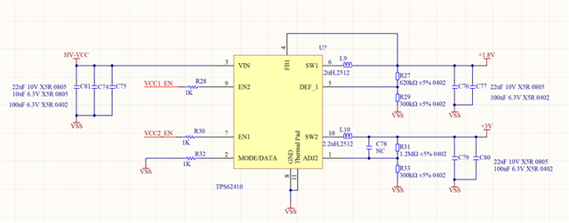
原理图:
layout:
This thread has been locked.
If you have a related question, please click the "Ask a related question" button in the top right corner. The newly created question will be automatically linked to this question.
问题描述:
情况1.电压输出芯片刚换上电压稳定,后级负载一运行电压就下降,一路1.8V输出正常,一路3V输出变2.3V。
情况2.电压输出3V正常,1,8V无输出或输出2.3V;
情况3.电源芯片换上新的电压其中一路等于输入电压,万用表测量输出并无输入导通。
请问:
1.我在画封装的时候忘记画Thermal Pad的焊盘了,导致他不能充分接地,所以才导致电压不稳定的?
2.输出等于输入是因为芯片烧坏了?
3.请帮忙查看layout布局合理性。
原理图:
layout:
Hi
layout确实不太好,建议参考datasheet, 芯片底部Powerpad必须充分与GND焊接,并且借助大面积的GND散热。
如果Powerpad与GND接触不良,很容易烧芯片。
另外SW走线,或者其他走线都不宜过长,而且走线也不能太细,容易造成不稳定,具体建议参考datasheet,以及layout。
layout 功率走线尽量小。
另外想问一下,你的芯片哪里买的(建议直接自TI购买,其他渠道不排除劣质芯片,从你描述看,看起来芯片损坏可能性比较大,所以先排除一下质量不良)? 功率电感饱和电流是否足够?