
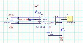
图一 图二
图一是我的原理图,5V供电,采样电阻给的0.5,J1接的是LED灯;(PCB板TL4242未开窗,不知道这个会不会影响,但是我实测了TL4242温度在150以下)
当J1分别接不同的灯(只接一个灯)时,R5两段的电压有两种情况,
一种情况是175MV(很稳定,飘动不超过1mv),换算下来LED电流就是350ma左右;
一种情况情况是134-145MV,电压逐渐降低的趋势;
我的疑问有两个:
1、按照图二的右边图理解的话,我5V供电,那么输出的LED电流应该是在200ma左右,为什么会出现350ma/270ma的情况;
2、为什么不同的灯会导致电流不同,按照理论来说,我采样电阻确定,那么LED的电流也应该是确定的,为什么会出现不一样的电流270/350ma;