在项目中选用了TPS62421 作为FPGA的供电,但是没有输出电压。 手册中也主要是对TPS62420的描述,对TPS62421说的比较少。
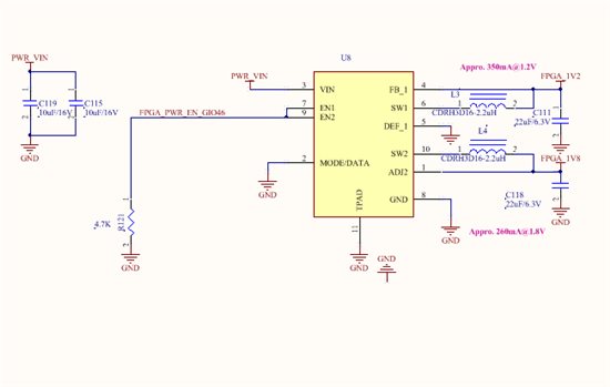
原理图如下:
PCB图如下:
输入电压PWR_VIN 为5V,请大侠给出提示,谢谢
This thread has been locked.
If you have a related question, please click the "Ask a related question" button in the top right corner. The newly created question will be automatically linked to this question.
Hi
TPS62421参数等都是与TPS62420一样的,差别主要在反馈,TPS62421是固定输出版本,其电路图见datasheet: http://www.ti.com.cn/cn/lit/ds/symlink/tps62421.pdf 第二十六图35.
建议你做如下测试:
1. EN脚电压,必须大于1.2V.
2. 轻载在启动测试,看输出是否正常?
另外从你是layout看是否是用2面板,电感和芯片在一面,电容这电阻在另一面?
首先感谢Johnsin Tao 的回复。 我在空板子上焊接了这些阻容元件和tps62421,EN脚的输入为5V,结果也是没输出,并且满足条件二,空载状态。 我板子用的8层板,如您所说,电感和芯片在一面,电容和下拉电阻在另外一面,谢谢。
Hi
如果先不考虑可能是layout造成的问题,能否先尽快在TI网站申请免费样片测试: http://www.ti.com.cn/tihome/cn/docs/homepage.tsp
原因是电路上确实比较简单,另外还请确认一下孔是否有短路,以及电感饱和电流是否足够。
谢谢Johnsin 的回复。我用的电感是Sumida 的CDRH3D16NP-2R2N ,额定电流为1.2A,另外我在空载状态下应该不会达到要求的饱和电流吧。电路已经测试没有短路的情况。
Hi
Sorry , 应该是检查断路. 如果没有问题,尽快申请样片测试。
确认电感只是担心重载下输出异常,空载下测试没有输出偏向与芯片问题。
样片已经申请,希望有一个好的结果 god bless me!
TI样片到了,真品就是不一样,输出正常,我在市面上买了好多家的,不知道哪一家的才能相信。
Hi
后续的新设计可以在TI官网上申请免费样片: http://www.ti.com.cn/tihome/cn/docs/homepage.tsp (也可以找TI授权代理商购买,一般是1~5片)
批量性购买找TI授权代理商: http://www.ti.com.cn/general/cn/docs/gencontent.tsp?contentId=24957 (如果是购买为数不多的样片,只能找e络盟)