
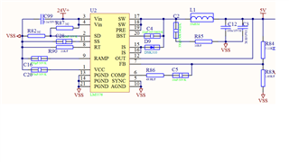
如上图电路,空载时VIN端电流为3-4mA,请问是否合理?我们客户要求低于1mA,是否可以达到?
This thread has been locked.
If you have a related question, please click the "Ask a related question" button in the top right corner. The newly created question will be automatically linked to this question.
HI
应该是合理的,参数表中 Bias Current (Vin), FB=1.3V, 即使静态电流, 这里典型值3.4A.
可以适当降低工作频率,看静态电流能否尽量降低一些。