This thread has been locked.

If you have a related question, please click the "Ask a related question" button in the top right corner. The newly created question will be automatically linked to this question.

TPS61391: 问题咨询

Part Number: TPS61391
Other Parts Discussed in Thread: TPS7A4101,

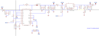
采用TPS61391和TPS7A4101搭配做幻想电源48V,现在发现采集到的声音有干扰,买了其他的48V幻想电源,把48V供电飞到我的板子上,采集到的声音就没有干扰。想帮忙确定下问题在哪里。测了48V的电源纹波是80mV左右

  • Hi

        LDO 80mV的纹波太大了,即便是8mV都有些偏大。

        建议你先确认TPS61391的纹波是多少? 电路建议用webench确认下,一般20mV左右。 (Layout建议参照datasheet说明。)

        LDO可以进一步降低纹波, 建议注意一下GND, 选择尽量干净的GND(建议用模拟GND)