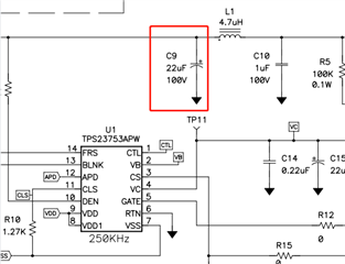
C9使用22uf,前端网络变压器响,C9这个地方的电容,调整到47uF就不响了。
我想问一下:
1 为啥会影响前端变压器,原理是啥
2 是否可以调整为47uF

This thread has been locked.
If you have a related question, please click the "Ask a related question" button in the top right corner. The newly created question will be automatically linked to this question.
Hi
有没有更换前端变压器?
将电容增大到47uF应该没有问题,你可以从波形上看一下? 能够将22uF和47uF时C9这里的波形传上来看一下? 我需要确认是否22V时输入电压是否能稳定?