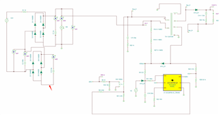
在使用贵司提供的TINA TI参考设计反激电路进行电路仿真时,结合自己的设计需求设计电路如下。进行瞬态仿真时,总是提醒遇到收敛问题,只有在左侧下面的整流桥后级输出电容也加上地(红色箭头处)才可以进行仿真。但是实际这两个整流桥的输出的地对我来说是不一样的。想知道在tina的设计中,如果电路中有多个不同的参考地应该如何设计以及这个问题该如何解决
This thread has been locked.
If you have a related question, please click the "Ask a related question" button in the top right corner. The newly created question will be automatically linked to this question.
在使用贵司提供的TINA TI参考设计反激电路进行电路仿真时,结合自己的设计需求设计电路如下。进行瞬态仿真时,总是提醒遇到收敛问题,只有在左侧下面的整流桥后级输出电容也加上地(红色箭头处)才可以进行仿真。但是实际这两个整流桥的输出的地对我来说是不一样的。想知道在tina的设计中,如果电路中有多个不同的参考地应该如何设计以及这个问题该如何解决