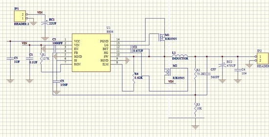
1:LM3150 24V 输入,5V输出,电流5A
2:随着输入电压在 12伏到24伏变化,输出电压在5.2到5.9伏之间变化
3:外带mosfET比较烫(24V 输入,5V输出,电流5A)
This thread has been locked.
If you have a related question, please click the "Ask a related question" button in the top right corner. The newly created question will be automatically linked to this question.
tao tang1 说:
能检查一下反馈电阻的接地是否可靠,因为你的这种情况有点儿像开关噪声影响了反馈环路。电压越高,噪声越大。
同时检查一下SW的Ringing是否太高,可以考虑在C2和BST脚之间加一个5ohm的电阻,或者加Snubber电路.
Snubber电路请参考:
http://www.ti.com/ww/en/analog/power_management/snubber_circuit_design.html