Part Number: BQ24103A
您好,
目前给2节4.2V 18650电池充电,问题1,部分充电特别慢,充一会就停了,电池维持在1.5V左右;电路图如下:麻烦帮忙检查下是我的电路问题还是别的?
RT1,没焊,C39焊了0欧姆电阻,充电电压是12V,插上电源,输出被拉低到3.5V左右

This thread has been locked.
If you have a related question, please click the "Ask a related question" button in the top right corner. The newly created question will be automatically linked to this question.
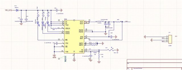
Part Number: BQ24103A
您好,
目前给2节4.2V 18650电池充电,问题1,部分充电特别慢,充一会就停了,电池维持在1.5V左右;电路图如下:麻烦帮忙检查下是我的电路问题还是别的?
RT1,没焊,C39焊了0欧姆电阻,充电电压是12V,插上电源,输出被拉低到3.5V左右

您好,我们已将您的问题升级到英文论坛,链接如下,请持续关注: