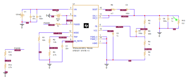
搭建TPS54J061的仿真电路后,可以正常仿真无报错,但是输出电压为0

...

This thread has been locked.
If you have a related question, please click the "Ask a related question" button in the top right corner. The newly created question will be automatically linked to this question.

这是整个电路的一部分,最终不是为了只仿真这部分。
发现昨天的电路没有电感,添加了电感重新做仿真。参数按照application重新做了修改,出现了如下报错:
ERROR(ORPSIM-15138): Convergence problem in Transient Analysis at Time = 10.00E-12.
Time step = 119.1E-21, minimum allowable step size = 1.000E-18
These voltages failed to converge:
V(N00777) = 12.61uV \ 370.71nV
V(X_U1.U5_VRAMP_CHARGE) = 2.224uV \ 65.36nV
V(X_U1.U4_N16776766) = 12.61uV \ 370.56nV
V(X_U1.U4_N16777263) = 12.61uV \ 370.54nV
V(X_U1.U7_N16774922) = 12.61mV \ 370.71uV
V(X_U1.U1_N16781214) = 12.61uV \ 370.71nV
V(X_U1.X_U7_U13.INP1) = 1.709V \ 1.703V
V(X_U1.X_U7_U13.INM1) = -1.704V \ -1.698V
V(X_U1.X_U7_U13.INM2) = -1.709V \ -1.703V
These supply currents failed to converge:
I(X_U1.E_U9_ABM1) = -15.26uA \ -7.963pA
I(X_U1.X_U7_U13.EIN) = -170.88uA \ -170.27uA
I(X_U1.X_U7_U13.EHYS) = 170.88uA \ 170.27uA
I(V_V1) = -125.00mA \ -14.90nA
I(X_U1.X_U9_U26.v1) = 3.660nA \ -1.094pA
I(X_U1.X_U8_U13.v1) = 3.660nA \ -1.094pA
I(X_U1.X_U1_U16.v1) = 3.660nA \ -1.094pA
I(X_U1.X_U1_U27.v1) = 3.660nA \ -1.094pA
These devices failed to converge:
X_U1.D_U1_D17 X_U1.X_U9_U26.d_d11 X_U1.X_U8_U13.d_d11 X_U1.X_U1_U16.d_d11
X_U1.X_U1_U27.d_d11 X_U1.X_U2_U870.d1