你好!
我司采用TPS23753A按照slvrb20.pdf的参考设计输出5v2A,但目前很多板子出现48V电压不稳定的问题,个别板子是可以稳定的;
这种是什么问题导致的?请帮忙分析下可能的原因,谢谢;
分级电阻目前采用的是1.27K,换成90.9R,现象还是一样;
附图是设计原理图,以及48V波形、5V波形图;




This thread has been locked.
If you have a related question, please click the "Ask a related question" button in the top right corner. The newly created question will be automatically linked to this question.
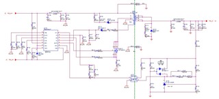
你好!
我司采用TPS23753A按照slvrb20.pdf的参考设计输出5v2A,但目前很多板子出现48V电压不稳定的问题,个别板子是可以稳定的;
这种是什么问题导致的?请帮忙分析下可能的原因,谢谢;
分级电阻目前采用的是1.27K,换成90.9R,现象还是一样;
附图是设计原理图,以及48V波形、5V波形图;




Hi
是的,系统软件升级后,CPU运行起来,才会有大的负载;升级软件前,属于轻载,只有电源DC-DC、LDO以及RTC系统在工作,功耗很低;